Siirry sisältöön

SQL Server ETL Storage vaihtoehdot

10 lokakuun, 2012

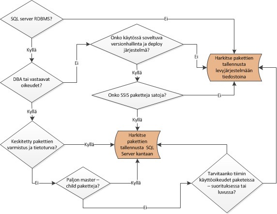
Jos ETL prosessien tai pakettien – tai miksi niitä nyt halutaankin suomeksi kutsua – tallennus ja ajo paikka aiheuttaa päänvaivaa, tämä kaavio saattaa helpottaa.Kysymys on oikeastaan vain siitä, toteutetaanko ETL prosessien tiedostojen siirto manuaalisesti ja miten niiden konfiguraatiot halutaan toteuttaa. Siihen vaikuttavat paljon ympäristö ja totutut toimintamallit. Joskus totutut toimintamallit pakottavat manuaaliseen tiedostojen siirtoon. Silloin on syytä pitää huolta deploy käytäntöjen toimivuudesta ja ihan visual studio tasollakin versionhallinnasta.

Deploy asiaa blogini tässä osassa…ja konfigurointi asiaa täällä

SSIS storage vaihtoehdot

From → BI / DW, ETL

Jätä kommentti

Jätä kommentti